また、この記事の単体のHTMLファイルがあります。
単体のHTMLファイルの方がスタイルが良い感じになっているので、出来ればそちらを読んでください。
東京工業大学の公認サークル「ロボット技術研究会」のブログです。 当サークルの日々の活動の様子を皆さんにお伝えしていきます。たくさんの人に気軽に読んでもらえると嬉しいです。
新歓特設ページ ロボット技術研究会 HP ロボット技術研究会 twitter公式アカウント
ケース1:「ゲームのエフェクトを付ける時の透明度を0から255にして,また0に戻したい!
でもどんな関数にしよう…….」
ケース2:「二足歩行ロボットのモーションを作るぞ!
キーフレームでの姿勢とその間の補間関数はどうしようかな.」
ケース3:「音声を生成するプログラムを作ろう!
音量は最初は大きくて,だんだん減衰するようさせたいけど,どんな関数かな?」

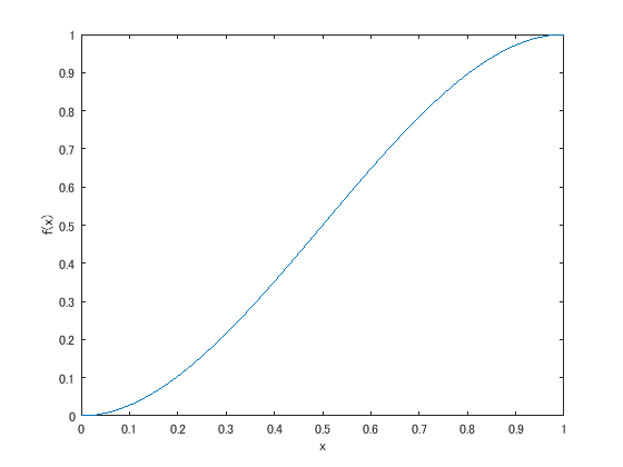
$$ f(x) = \frac{1}{1+e^{-ax}} $$
$$
$$ f(x) = x^2(3-2x) $$
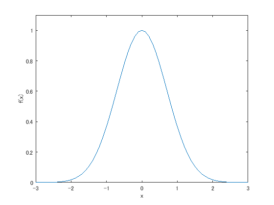
$$ f(x) = kxe^{(1-kx)} $$
おなじくIngo Quilezさんが紹介している関数の1つがalmost Identityです.式は一見複雑に見えますが,実際は3次関数と1回の比較演算から成り立っています.
$$ U(r) = 4\epsilon\Big[ \Big(\frac{\sigma}{r}\Big)^p - \Big(\frac{\sigma}{r}\Big)^q \Big] $$
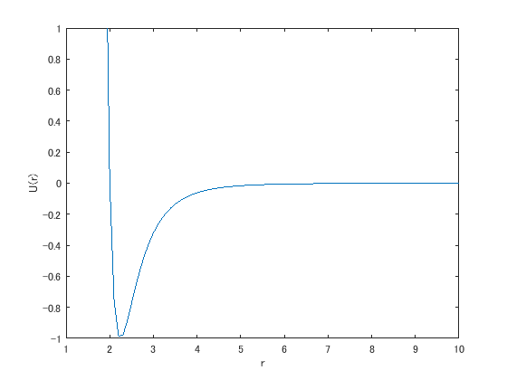
$$ U(r) = \epsilon\Big[\Big(1- e^{-a(r-r_0)}\Big)^2 -1 \Big] $$
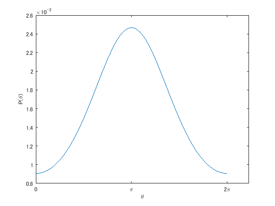
$$ f(\theta) = \frac{e^{\beta\cos{(\theta-\mu)}}}{2\pi I_0(\beta)} $$




